欢迎来到镇江奕泽电气有限公司官方网站!

电话:     手机:18952802805

扫码关注
扫码关注

内页banner
当前位置:首页>产品中心>配电柜系列

联系我们Contact Us

镇江奕泽电气有限公司

联系人:郭婷

手机:18952802805

邮箱:yzdqzj@163.com

网址:www.yizedq.com

地址:扬中市三茅街道裕兴路888号

GCS型低压抽出式成套开关柜

  • 所属分类:配电柜系列
  • 浏览次数:3
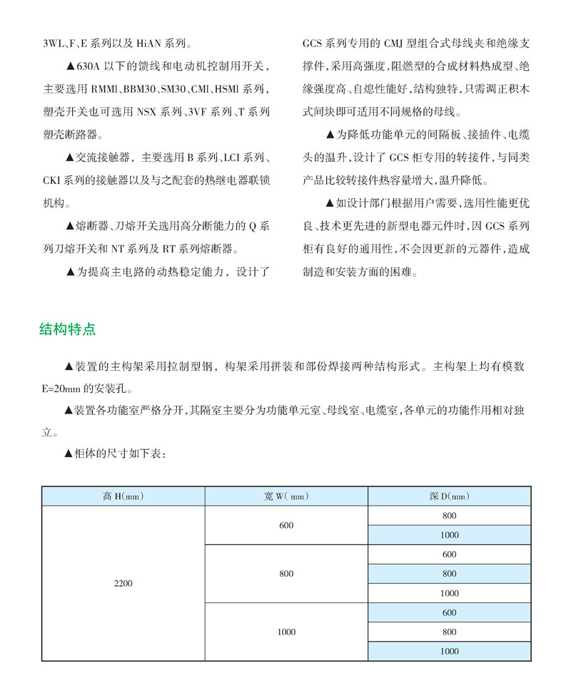
  • 发布时间:2025-12-17 15:30:36